查看: 4707

[网赚项目] 快递柜项目解析,投资千元躺赚上万?(仅揭秘)

[复制链接]
wz*** 发表于 2022-4-1 00:07 | 显示全部楼层 |阅读模式
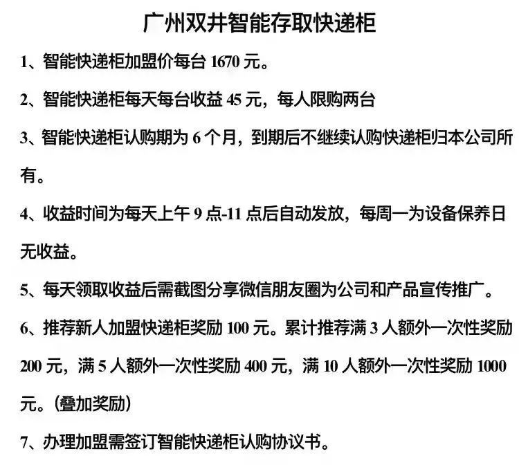
昨晚一位圈友发给我一张图,问我有没了解过这种东西:

1.jpg


当时匆忙看了下,起初想到的是,某些快递柜服务商在正常的招商加盟。

再回头看,发现居然不需要自己找场地,只要出钱就好。

我没了解过快递柜这东西,仅凭这个信息就能我就敢断定这事做不得,很可能是个资金盘都不一定。

快递柜属于重资产项目,一个考验你的资金能力,二很考验个人的运营能力,还有当地的一个社交能力,这个决定了你的柜子能放在哪些场地,能放多少柜子。

盈利模式比较多点:

收取快递员的费用,一般按大小件来收取,小件0.3元一票,还有用户的一个超时取件费用,一般为1元封顶。

这些其实并不怎么赚钱,最大头的盈利点在于广告费用。当你投放的快递柜数量足够多的时候,就可以去接别人的广告。

收费通常都是包年收,也就是一组柜子的广告费用按年费收取,大概在5-6000元一年。

投入费用,成本最大的为快递柜的费用,1688上查了下,一般价格普遍为5500元一台主柜。

2.jpg


开始我的分析。

主柜+副柜的价格整套下来基本需要上万,而1670元即可认购两台,他赚什么钱?

场地是个很头疼的问题,因为这块的利润都很微薄,只有靠量大才能赚钱。

不需要你提供场地,柜子他自己的,场地还是他自己的,凭什么拉上你来分一杯羹? 1670元是美金?

继续,企业查询软件查找:广州双井智能快递柜,没有结果,发现并没有相关企业。

3.jpg


连最简单的企业资质都不做到,这种公司的道行还差了点。

智能快递柜的龙头是顺丰的丰巢,2015年成立,他的经营情况为2016年至2020年间 ,累计亏损至少24.65亿元。

这些信息随便百度下就能知道。经历过4轮融资的丰巢尚且亏损如此严重,更何况一些小的服务商,即使略有盈利,为什么还要拉上你来分蛋糕。

而你需要付出的只不过是1670元,一天45元的收益,单台快递柜6个月总收益为7020元。

多想想为什么,再问能不能做。

谁的钱都不是大风刮来的,我这人不贪心,天上掉馅饼的事,即使有,那也不会是我。

现在实体经济很难,大家都想寻找突破口,这正给了骗子的有机可乘。

拆解下这个内容,其实写的很用心了。

第一条明确价格,第二条,限购两台,明白告诉你,即使你有钱也不多,最多收你3340元。

第三条,认购6个月,认购这个词,大多出现在股市、房产上,我不是太懂,有懂的可以来科普下。我个人认为这里也是一个坑,而且还不小。

第四条没什么,说清楚收益和日期,增强信任感。

第五第六条,属于裂变式营销,当你晒朋友圈时就会有亲朋好友来咨询,给他带来更多的客户,毕竟投几千块躺赚一万多的事情,谁都想干。

第七条就是大杀招,属于直播中逼单的操作,直接跟你签订合同,打消你心中的最后一丝疑惑。

刨除骗子的性质之外,可以说他们对于人心的研究真的是拿捏的很精准。

文案的运用特别扎实,这点还是很值得学习的。去糙取精嘛。

没有人能随随便便就把钱给赚了,骗子赚钱多,他们没什么成本,但是他们比你更努力。
温馨提示:
1、本内容内由作者投稿,版权归原作者所有!
2、本站仅提供信息存储空间服务,不拥有所有权,不承担相关法律责任。
3、本内容若侵犯到你的版权利益,请联系我们,会尽快给予删除处理!
zxff*** 发表于 2022-8-15 07:52 | 显示全部楼层
此帖仅作者可见
客服QQ/微信
18583302 周一至周日:09:00 - 22:00
十五年老品牌,学习网上创业赚钱,首先鸿创网,值得信赖!
鸿创网络 版权所有!

本站内容均转载于互联网,并不代表鸿创网立场!
拒绝任何人以任何形式在本站发表与中华人民共和国法律相抵触的言论!

QQ|小黑屋|加入vip|手机版| 鸿创网

GMT+8, 2026-5-25 16:00 , Processed in 0.191541 second(s), 29 queries , Gzip On.

快速回复 返回顶部 返回列表