查看: 4138

现金贷的腥风血雨,上千亿的产业链将何去何从

[复制链接]
狼*** 发表于 2017-12-9 10:59 | 显示全部楼层 |阅读模式
要说今年什么风口刮的最凶,那还得属现金贷。

13.jpg


一夜之间,冒出了无数个现金贷的平台,无论走在哪里都有各种平台的长期广告,小区、办公楼、电梯、公共场所等等地方,只要是人能出现的地方,就有广告覆盖。

似乎一夜之间整个互联网遍地都洒满了钱,每个公司都到处在花钱打广告做推广,目的就是把自己手中的钱以现金贷的方式花出去。

之前接触过几个现金贷公司的市场部人员,他们纷纷都表示,公司老板明确规定每个月在推广和广告方面要花多少钱,花不了多少钱就算KPI没有完成。

就像上面说的小区、办公楼等线下地方,还有线上,只要是有流量的地方,都拼命的做推广,自媒体流量大,各种自媒体相继被广告沦陷,大V粉丝多,也被金钱给砸晕了,腾讯、百度等流量大户也相继被各种现金贷广告占领。

有一个玩金融的朋友,手中有一个金融类的公众号,粉丝大概是七八万左右,全部是精准的金融粉,每篇文章的阅读量大概是在一万左右,有一个现金贷的APP找到他,一篇软文的广告费10万。

突然发现钱原来这么好赚!

25.jpg


但是现金贷公司不是做慈善的,花这么多钱做推广,一定是能够赚回来,可想而知现金贷的利润有多暴利,也没明白为什么一夜之间突然冒出那么多的现金贷公司,而且队伍还在不断的扩大当中。

但是发展到如今,各种负面信息以及国家政策的监管不断落地,现金贷愈来愈举步维艰。

目前不少的现金贷公司开始以“资费”调整的名义,向未到期的用户进行催收,而催收手段则是五花八门,从短信轰炸到电话威胁,应有尽有。

而借贷者好像也是嗅到了政策对他的利好之处,看到市面上有很多的现金贷公司跑路或者是提现困难等现象,纷纷都在谋划着,从中能赚到哪些好处,比如说贷款不用还,或者是利用平台着急回款的心态,跟现金贷公司谈判,只还本金或者是部分利息,还别说,真有很多的人成功与现金贷公司达成协议。

一场大剧的两个主角:现金贷公司与借贷人,每天都在上演着无间道+宫廷剧的超级大剧。

3.jpg


现金贷公司在政策的压力之下,为收回本金和利息,手段无所不用。

借贷人为了赖掉借款或者利息,同样的是每天绞尽脑汁,就像网上广为流传的那句话,我凭本事借的钱,为什么要还?

于是双方你来我往、兵来将挡。

1

现金贷公司各种催收手段

12月1号晚间,国家互联网金融风险专项整治、P2P网贷风险专项整治工作领导小组正式下发《关于规范整顿现金贷业务的通知》。

该通知颁布之后,一石激起千层浪。

43.jpg


据有关人士透露,在政策出台的那一天晚上,公司连夜召开会议,商讨应对办法,因为公司没有现金贷经营牌照,以往一直都是借别的公司“套牌”操作,监管政策出台之后,可能会加大风险。

当晚公司就决定加紧收款,严控放款条件,因为不知道政策执行后是什么情况,只能控制风险,先把公司的钱收回来。

所以很多现金贷公司也使用了各种手段来规避自己的风险。

1、  暴力催收之P yin秽图片群发通讯录

92年的李先生11月底在某某平台借了一万块,可是扣除“平台管理费”后,实际到账却只有8500元,没想到12月1日之后,借款到账才几天的时间,就有催收人员发来消息称,因为系统检测到李先生是“高风险客户”,需要提前把欠款结清,而且是一万元本金都要还清。

如果不还的话就给通讯录里面所有的人发他的yin秽图片。

53.jpg


李先生表示:我拿到钱才几天时间,而且拿到的是8500元,没想到过几天就要还10000,几天时间就扣了一千多元,况且自己根本就没有逾期,还要发Yin秽照片给自己的亲朋好友,这根本就是违规操作,涉嫌违法。

2、  暴力催收之通讯录轰炸+各种威胁

因为大部分的借款人在平台申请贷款的时候,都有被APP读取通讯录,所以平台对于所有借款人的通讯录都是掌握的。

在平台紧缩资金、提前回款或者是用户逾期不还的情况下,很多平台对于用户的通讯录都是采取各种短信、电话轰炸,严重的甚至直接威胁人身安全。

62.jpg


跟上面李先生相同遭遇的刘先生,同样也是贷款没有到期,就收到平台的暴利催收,通讯录里面的亲朋好友都收到了催收电话和催收短信。

在一个借贷群里面,有一个逾期的用户晒出了自己的收到的催收短信:“13点不还,群发半年电话详单,说你老妈卖x还债,现在染上x病,没钱医,大家施舍我,到时候做X报答,考虑清楚。”然后配上了PS的图片。

3、“逾期用户资料”在群里面自由倒卖+催债低价转手

在很多的催收业务交流群中,群文件中纷纷放着很多的逾期用户的个人资料,包括姓名、电话、身份证号、家庭住址、个人单位等等详细资料,所有的群员都可以随意下载。

7.jpg


催收业务的增加,在一些催收业务交流群里,各种用户的催收资料也在被不断的转卖,这些信息在各个催收公司之间不断的转卖,对于一些收款困难的用户,价格可以低到三折转卖。

2

借款者各种与催收相抗的攻略

以上这些暴力催收手段给欠款用户带来了加大的困扰。

很多借款者自发组建成“上岸维权”群,群里面的成员都在相互交流着怎么应付各种暴利催收手段。

82.jpg


每天群里面都在分享着哪些平台跑路或者倒闭,然后商量着那些平台是可以不用还贷款和利息的。

还有的人在群里面分享自己“赖”的经验,比如自己和打来电话催收的现金贷公司谈判,很多公司急于收回本金,对于之前已经还了很多利息的用户,在后期就要求用户把本金还回来,还有的“还款困难户”凭借着自己的经验和“口才”,只还了部分本金,于是就在群里面跟大家分享自己的还款经验。

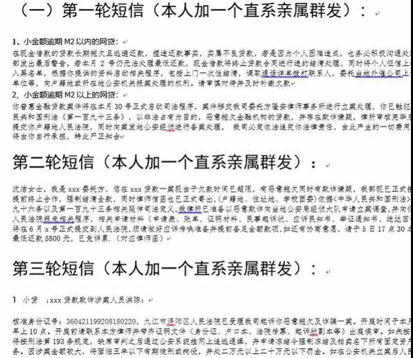
还有很多群里面都放出了很详细的对付催收攻略,比如催收发短信该如何应对,比如轰炸自己的通讯录该如何应对等等攻略。

现金贷虽然目前由于各方压力,遭到各方的抵抗,但是腥风血雨暂时不会停止,而现金贷也不会轻易的退出历史舞台,各种精彩的“宫廷剧+无间道”仍会上演,但是会发展到那一步呢?
温馨提示:
1、本内容内由作者投稿,版权归原作者所有!
2、本站仅提供信息存储空间服务,不拥有所有权,不承担相关法律责任。
3、本内容若侵犯到你的版权利益,请联系我们,会尽快给予删除处理!
客服QQ/微信
18583302 周一至周日:09:00 - 22:00
十五年老品牌,学习网上创业赚钱,首先鸿创网,值得信赖!
鸿创网络 版权所有!

本站内容均转载于互联网,并不代表鸿创网立场!
拒绝任何人以任何形式在本站发表与中华人民共和国法律相抵触的言论!

QQ|小黑屋|加入vip|手机版| 鸿创网

GMT+8, 2026-5-25 20:44 , Processed in 0.135556 second(s), 28 queries , Gzip On.

快速回复 返回顶部 返回列表